24设计原则与思想之设计原则-实战一(下):如何实现一个遵从设计原则的积分兑换系统?
上一节课中,我们讲了积分系统的需求分析和系统设计。今天,我们来讲它的代码实现。
上一节课中,我们把积分赚取和消费的渠道和规则的管理维护工作,划分到了上层系统中,所以,积分系统的功能变得非常简单。相应地,代码实现也比较简单。如果你有一定的项目开发经验,那实现这样一个系统,对你来说并不是件难事。
所以,我们今天讲解的重点,并不是教你如何来实现积分系统的每个功能、每个接口,更不是教你如何编写SQL语句来增删改查数据,而是给你展示一些更普适的开发思想。比如,为什么要分MVC三层来开发?为什么要针对每层定义不同的数据对象?最后,我还会总结这其中都蕴含哪些设计原则和思想,让你知其然知其所以然,做到真正地透彻理解。
话不多说,让我们正式开始今天的学习吧!
业务开发包括哪些工作?
实际上,我们平时做业务系统的设计与开发,无外乎有这样三方面的工作要做:接口设计、数据库设计和业务模型设计(也就是业务逻辑)。
数据库和接口的设计非常重要,一旦设计好并投入使用之后,这两部分都不能轻易改动。改动数据库表结构,需要涉及数据的迁移和适配;改动接口,需要推动接口的使用者作相应的代码修改。这两种情况,即便是微小的改动,执行起来都会非常麻烦。因此,我们在设计接口和数据库的时候,一定要多花点心思和时间,切不可过于随意。相反,业务逻辑代码侧重内部实现,不涉及被外部依赖的接口,也不包含持久化的数据,所以对改动的容忍性更大。
针对积分系统,我们先来看,如何设计数据库。
数据库的设计比较简单。实际上,我们只需要一张记录积分流水明细的表就可以了。表中记录积分的赚取和消费流水。用户积分的各种统计数据,比如总积分、总可用积分等,都可以通过这张表来计算得到。

接下来,我们再来看,如何设计积分系统的接口。
接口设计要符合单一职责原则,粒度越小通用性就越好。但是,接口粒度太小也会带来一些问题。比如,一个功能的实现要调用多个小接口,一方面如果接口调用走网络(特别是公网),多次远程接口调用会影响性能;另一方面,本该在一个接口中完成的原子操作,现在分拆成多个小接口来完成,就可能会涉及分布式事务的数据一致性问题(一个接口执行成功了,但另一个接口执行失败了)。所以,为了兼顾易用性和性能,我们可以借鉴facade(外观)设计模式,在职责单一的细粒度接口之上,再封装一层粗粒度的接口给外部使用。
对于积分系统来说,我们需要设计如下这样几个接口。

最后,我们来看业务模型的设计。
前面我们讲到,从代码实现角度来说,大部分业务系统的开发都可以分为Controller、Service、Repository三层。Controller层负责接口暴露,Repository层负责数据读写,Service层负责核心业务逻辑,也就是这里说的业务模型。
除此之外,前面我们还提到两种开发模式,基于贫血模型的传统开发模式和基于充血模型的DDD开发模式。前者是一种面向过程的编程风格,后者是一种面向对象的编程风格。不管是DDD还是OOP,高级开发模式的存在一般都是为了应对复杂系统,应对系统的复杂性。对于我们要开发的积分系统来说,因为业务相对比较简单,所以,选择简单的基于贫血模型的传统开发模式就足够了。
从开发的角度来说,我们可以把积分系统作为一个独立的项目,来独立开发,也可以跟其他业务代码(比如营销系统)放到同一个项目中进行开发。从运维的角度来说,我们可以将它跟其他业务一块部署,也可以作为一个微服务独立部署。具体选择哪种开发和部署方式,我们可以参考公司当前的技术架构来决定。
实际上,积分系统业务比较简单,代码量也不多,我更倾向于将它跟营销系统放到一个项目中开发部署。只要我们做好代码的模块化和解耦,让积分相关的业务代码跟其他业务代码之间边界清晰,没有太多耦合,后期如果需要将它拆分成独立的项目来开发部署,那也并不困难。
相信这样一个简单的业务功能的开发,对你来说并没有太大难度。所以,具体的代码实现我就不在专栏中给出了。感兴趣的话,你可以自己实现一下。接下来的内容,才是我们这一节的重点。
为什么要分MVC三层开发?
我们刚刚提到,大部分业务系统的开发都可以分为三层:Contoller层、Service层、Repository层。对于这种分层方式,我相信大部分人都很认同,甚至成为了一种开发习惯,但你有没有想过,为什么我们要分层开发?很多业务都比较简单,一层代码搞定所有的数据读取、业务逻辑、接口暴露不好吗?你可以把它作为一道面试题,试着自己思考下,然后再看我下面的讲解。
对于这个问题,我总结了以下几点原因。
1.分层能起到代码复用的作用
同一个Repository可能会被多个Service来调用,同一个Service可能会被多个Controller调用。比如,UserService中的getUserById()接口封装了通过ID获取用户信息的逻辑,这部分逻辑可能会被UserController和AdminController等多个Controller使用。如果没有Service层,每个Controller都要重复实现这部分逻辑,显然会违反DRY原则。
2.分层能起到隔离变化的作用
分层体现了一种抽象和封装的设计思想。比如,Repository层封装了对数据库访问的操作,提供了抽象的数据访问接口。基于接口而非实现编程的设计思想,Service层使用Repository层提供的接口,并不关心其底层依赖的是哪种具体的数据库。当我们需要替换数据库的时候,比如从MySQL到Oracle,从Oracle到Redis,只需要改动Repository层的代码,Service层的代码完全不需要修改。
除此之外,Controller、Service、Repository三层代码的稳定程度不同、引起变化的原因不同,所以分成三层来组织代码,能有效地隔离变化。比如,Repository层基于数据库表,而数据库表改动的可能性很小,所以Repository层的代码最稳定,而Controller层提供适配给外部使用的接口,代码经常会变动。分层之后,Controller层中代码的频繁改动并不会影响到稳定的Repository层。
3.分层能起到隔离关注点的作用
Repository层只关注数据的读写。Service层只关注业务逻辑,不关注数据的来源。Controller层只关注与外界打交道,数据校验、封装、格式转换,并不关心业务逻辑。三层之间的关注点不同,分层之后,职责分明,更加符合单一职责原则,代码的内聚性更好。
4.分层能提高代码的可测试性
后面讲单元测试的时候,我们会讲到,单元测试不依赖不可控的外部组件,比如数据库。分层之后,Repsitory层的代码通过依赖注入的方式供Service层使用,当要测试包含核心业务逻辑的Service层代码的时候,我们可以用mock的数据源替代真实的数据库,注入到Service层代码中。代码的可测试性和单元测试我们后面会讲到,这里你稍微了解即可。
5.分层能应对系统的复杂性
所有的代码都放到一个类中,那这个类的代码就会因为需求的迭代而无限膨胀。我们知道,当一个类或一个函数的代码过多之后,可读性、可维护性就会变差。那我们就要想办法拆分。拆分有垂直和水平两个方向。水平方向基于业务来做拆分,就是模块化;垂直方向基于流程来做拆分,就是这里说的分层。
还是那句话,不管是分层、模块化,还是OOP、DDD,以及各种设计模式、原则和思想,都是为了应对复杂系统,应对系统的复杂性。对于简单系统来说,其实是发挥不了作用的,就是俗话说的“杀鸡焉用牛刀”。
BO、VO、Entity存在的意义是什么?
在前面的章节中,我们提到,针对Controller、Service、Repository三层,每层都会定义相应的数据对象,它们分别是VO(View Object)、BO(Business Object)、Entity,例如UserVo、UserBo、UserEntity。在实际的开发中,VO、BO、Entity可能存在大量的重复字段,甚至三者包含的字段完全一样。在开发的过程中,我们经常需要重复定义三个几乎一样的类,显然是一种重复劳动。
相对于每层定义各自的数据对象来说,是不是定义一个公共的数据对象更好些呢?
实际上,我更加推荐每层都定义各自的数据对象这种设计思路,主要有以下3个方面的原因。
- VO、BO、Entity并非完全一样。比如,我们可以在UserEntity、UserBo中定义Password字段,但显然不能在UserVo中定义Password字段,否则就会将用户的密码暴露出去。
- VO、BO、Entity三个类虽然代码重复,但功能语义不重复,从职责上讲是不一样的。所以,也并不能算违背DRY原则。在前面讲到DRY原则的时候,针对这种情况,如果合并为同一个类,那也会存在后期因为需求的变化而需要再拆分的问题。
- 为了尽量减少每层之间的耦合,把职责边界划分明确,每层都会维护自己的数据对象,层与层之间通过接口交互。数据从下一层传递到上一层的时候,将下一层的数据对象转化成上一层的数据对象,再继续处理。虽然这样的设计稍微有些繁琐,每层都需要定义各自的数据对象,需要做数据对象之间的转化,但是分层清晰。对于非常大的项目来说,结构清晰是第一位的!
既然VO、BO、Entity不能合并,那如何解决代码重复的问题呢?
从设计的角度来说,VO、BO、Entity的设计思路并不违反DRY原则,为了分层清晰、减少耦合,多维护几个类的成本也并不是不能接受的。但是,如果你真的有代码洁癖,对于代码重复的问题,我们也有一些办法来解决。
我们前面讲到,继承可以解决代码重复问题。我们可以将公共的字段定义在父类中,让VO、BO、Entity都继承这个父类,各自只定义特有的字段。因为这里的继承层次很浅,也不复杂,所以使用继承并不会影响代码的可读性和可维护性。后期如果因为业务的需要,有些字段需要从父类移动到子类,或者从子类提取到父类,代码改起来也并不复杂。
前面在讲“多用组合,少用继承”设计思想的时候,我们提到,组合也可以解决代码重复的问题,所以,这里我们还可以将公共的字段抽取到公共的类中,VO、BO、Entity通过组合关系来复用这个类的代码。
代码重复问题解决了,那不同分层之间的数据对象该如何互相转化呢?
当下一层的数据通过接口调用传递到上一层之后,我们需要将它转化成上一层对应的数据对象类型。比如,Service层从Repository层获取的Entity之后,将其转化成BO,再继续业务逻辑的处理。所以,整个开发的过程会涉及“Entity到BO”和“BO到VO”这两种转化。
最简单的转化方式是手动复制。自己写代码在两个对象之间,一个字段一个字段的赋值。但这样的做法显然是没有技术含量的低级劳动。Java中提供了多种数据对象转化工具,比如BeanUtils、Dozer等,可以大大简化繁琐的对象转化工作。如果你是用其他编程语言来做开发,也可以借鉴Java这些工具类的设计思路,自己在项目中实现对象转化工具类。
VO、BO、Entity都是基于贫血模型的,而且为了兼容框架或开发库(比如MyBatis、Dozer、BeanUtils),我们还需要定义每个字段的set方法。这些都违背OOP的封装特性,会导致数据被随意修改。那到底该怎么办好呢?
前面我们也提到过,Entity和VO的生命周期是有限的,都仅限在本层范围内。而对应的Repository层和Controller层也都不包含太多业务逻辑,所以也不会有太多代码随意修改数据,即便设计成贫血、定义每个字段的set方法,相对来说也是安全的。
不过,Service层包含比较多的业务逻辑代码,所以BO就存在被任意修改的风险了。但是,设计的问题本身就没有最优解,只有权衡。为了使用方便,我们只能做一些妥协,放弃BO的封装特性,由程序员自己来负责这些数据对象的不被错误使用。
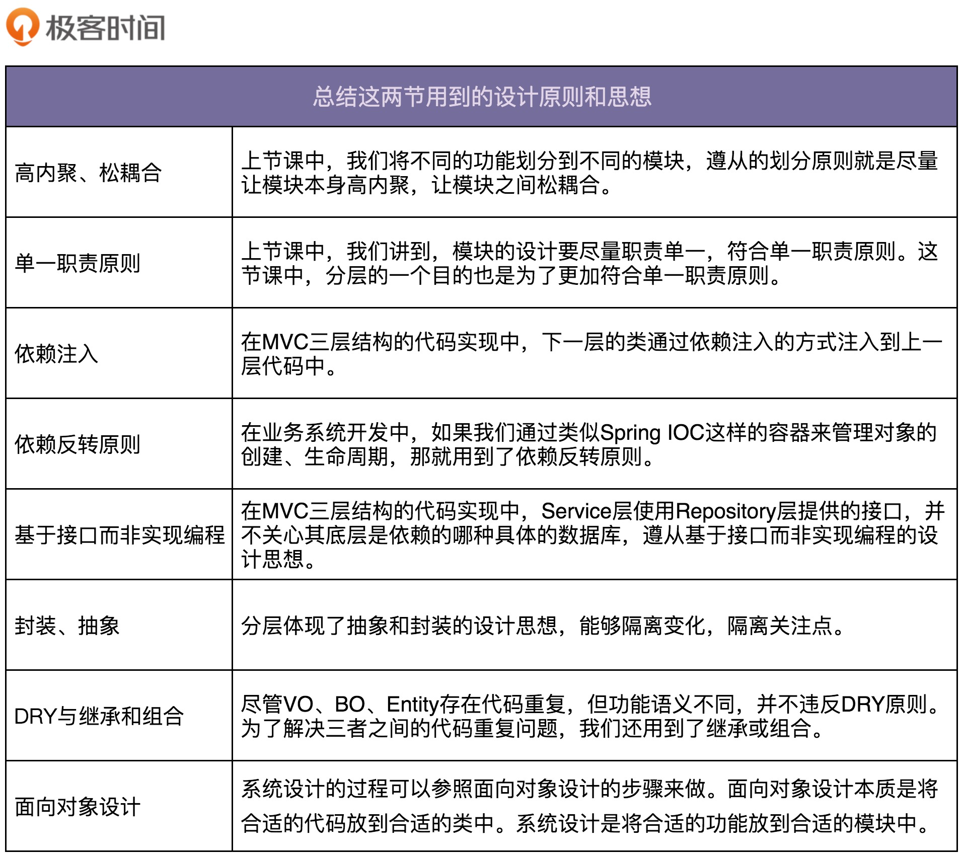
总结用到的设计原则和思想
前面我们提到,很多人做业务开发,总感觉就是CRUD,翻译代码,根本用不到设计原则、思想和模式。实际上,只是你没有发现而已。现在,我就给你罗列一下,今天讲解的内容中,都用到了哪些设计原则、思想和模式。

实际上,这两节课中还蕴含了很多其他的设计思想、原则、模式,你可以像我一样试着去总结一下,放在留言区说一说。
重点回顾
今天的内容到此就讲完了。我们一块来总结回顾一下,你需要掌握的重点内容。
1.为什么要分MVC三层开发?
对于这个问题,我总结了以下5点原因。
- 分层能起到代码复用的作用
- 分层能起到隔离变化的作用
- 分层能起到隔离关注点的作用
- 分层能提高代码的可测试性
- 分层能应对系统的复杂性
2.BO、VO、Entity存在的意义是什么?
从设计的角度来说,VO、BO、Entity的设计思路并不违反DRY原则,为了分层清晰、减少耦合,多维护几个类的成本也并不是不能接受的。但是,如果你真的有代码洁癖,对于代码重复的问题,我们可以通过继承或者组合来解决。
如何进行数据对象之间的转化?最简单的方式就是手动复制。当然,你也可以使用Java中提供了数据对象转化工具,比如BeanUtils、Dozer等,可以大大简化繁琐的对象转化工作。
尽管VO、BO、Entity的设计违背OOP的封装特性,有被随意修改的风险。但Entity和VO的生命周期是有限的,都仅限在本层范围内,相对来说是安全的。Service层包含比较多的业务逻辑代码,所以BO就存在被任意修改的风险了。为了使用方便,我们只能做一些妥协,放弃BO的封装特性,由程序员自己来负责这些数据对象的不被错误使用。
3.总结用到的设计原则和思想
从表面上看,做业务开发可能并不是特别有技术挑战,但是实际上,如果你要做到知其然知其所以然,做到透彻理解、真的懂,并不是件容易的事情。深挖一下,你会发现这其中还是蕴含了很多设计原则、思想和模式的。
课堂讨论
- 上节课中,我们讲到,下层系统不要包含太多上层系统的业务信息。但在今天的数据库设计中,积分明细表中credit_transaction中包含event_id,channel_id这些跟上层业务相关的字段,那这样的设计是否合理呢?
- 我们经常说,修改和查询不要耦合在一个接口中,要分成两个接口来做。赚取积分和消费积分接口返回积分明细ID,这样的接口设计是否违背单一职责原则呢?是不是返回void或者boolean类型更合理呢?
欢迎在留言区写下你的答案,和同学一起交流和分享。如果有收获,也欢迎你把这篇文章分享给你的朋友。